传奇技术资源发布站-传奇文物社-兴趣爱好

 找回密码
 立即注册

QQ登录

只需一步,快速开始

查看: 2177|回复: 1

180苍穹微变传奇全新订制版本展示

[复制链接]
发表于 2020-7-4 00:57:40 | 显示全部楼层 |阅读模式
180苍穹微变传奇全新订制版本展示
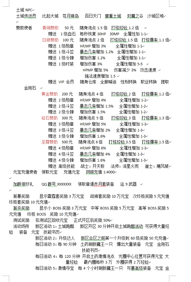
订制内容

苍穹微变定制内容1

苍穹微变定制内容1

苍穹微变定制内容2

苍穹微变定制内容2

苍穹微变定制内容3

苍穹微变定制内容3

完成切图

苍穹微变定制完成切图1

苍穹微变定制完成切图1

苍穹微变定制完成切图2

苍穹微变定制完成切图2

苍穹微变定制完成切图3

苍穹微变定制完成切图3

苍穹微变定制完成切图4

苍穹微变定制完成切图4

苍穹微变定制完成切图5

苍穹微变定制完成切图5

苍穹微变定制完成切图6

苍穹微变定制完成切图6

苍穹微变定制完成切图7

苍穹微变定制完成切图7

苍穹微变定制完成切图8

苍穹微变定制完成切图8

苍穹微变定制完成切图9

苍穹微变定制完成切图9

苍穹微变定制完成切图10

苍穹微变定制完成切图10

苍穹微变定制完成切图11

苍穹微变定制完成切图11

苍穹微变定制完成切图12

苍穹微变定制完成切图12

苍穹微变定制完成切图13

苍穹微变定制完成切图13

苍穹微变定制完成切图14

苍穹微变定制完成切图14

苍穹微变定制完成切图15

苍穹微变定制完成切图15

苍穹微变定制完成切图16

苍穹微变定制完成切图16

苍穹微变定制完成切图17

苍穹微变定制完成切图17

苍穹微变定制完成切图18

苍穹微变定制完成切图18

苍穹微变定制完成切图19

苍穹微变定制完成切图19

苍穹微变定制完成切图20

苍穹微变定制完成切图20

苍穹微变定制完成切图21

苍穹微变定制完成切图21

苍穹微变定制完成切图22

苍穹微变定制完成切图22

苍穹微变定制完成切图23

苍穹微变定制完成切图23

苍穹微变定制完成切图24

苍穹微变定制完成切图24

苍穹微变定制完成切图25

苍穹微变定制完成切图25

苍穹微变定制完成切图26

苍穹微变定制完成切图26

苍穹微变定制完成切图27

苍穹微变定制完成切图27

苍穹微变定制完成切图28

苍穹微变定制完成切图28
    本栏目均为传奇版本测试体验专用,数百个曾经开区退役的传奇版本,自己当GM管理员,游戏货币无限刷,测试完有喜欢的版本,想学技术修改制作传奇开服的朋友,可管方取得授权开服,测试单机传奇版本的回帖下载客户端注册激活即可!有疑问呼我QQ:249027960

传奇版本测试端下载地址:http://hy.oufo.net

回复

使用道具 举报

发表于 2020-12-6 14:08:34 | 显示全部楼层

180苍穹微变传奇全新订制版本展示

下载地址在哪
回复

使用道具 举报

高级模式
B Color Image Link Quote Code Smilies

本版积分规则

QQ|手机版|小黑屋|传奇技术资源发布站-传奇文物社-兴趣爱好 ( 湘ICP备19011464号-2 )

GMT+8, 2026-4-28 14:55 , Processed in 0.108043 second(s), 26 queries .

热血传奇 chuanqi! X3.4

Copyright © 2001-2099, Tencent Cloud.

快速回复 返回顶部 返回列表